What has changed in 2023?
Workflow Updates
There is a video tutorial about responding to an ESG/Environmental practices questionnaire available if you are new to the Website.
The Target was moved as a tile section into the Assess step. This was done to reduce the workload on the support team. Suppliers must answer the target questions (even if just to select "no target"). Many suppliers without targets would skip the Target step, then reach out to support when they couldn't complete ESG/Environmental practices questionnaire because of missing answers to required questions.
The icon tiles were also layout vertically instead of horizontally. The horizontal layout was great to browse and go deeper into a specific subject. The Assess step is focused on answering a small set of specific questions. Going up and down the page was awkward. Scrolling down the page is more natural. The vertical layout also provided the opportunity to add a small description of each tile section.
Moving the Target step opened up the opportunity to re-introduce a Planning step that leverages the industry-specific Environmental practices content. Answering an industry-specific environmental practices section is still optional, as is making an practices-based improvement plan through TSP. None-the-less by explicitly re-introducing the Planning step within the progress workflow, it is our hope it will nudge some organizations to use those available resources for improvement planning.
Questionnaire Updates
In 2022, filling an industry-specific environmental practices section became optional. As a result, many suppliers opted to only respond to the ESG Core questions. The supplier industry segment data point was lost. It is though important to understand suppliers by industry in order to drive meaningful change, especially in environmental practices.
Thus in 2023, suppliers must specify the NAICS code that applies to their business in the General information section.
Scoring
In 2023, following the content governance process, scoring of the ESG Core questions were updated to reflect the new structure of the ESG/Environmental practices questionnaire introduced in 2022 (see TSP1.0 to TSP2.0 changes).
If you are looking for the 2023 score weight for each questions, you can find them at the end of the Supplier Sustainability Questions: Bidder Instructions (PDF).
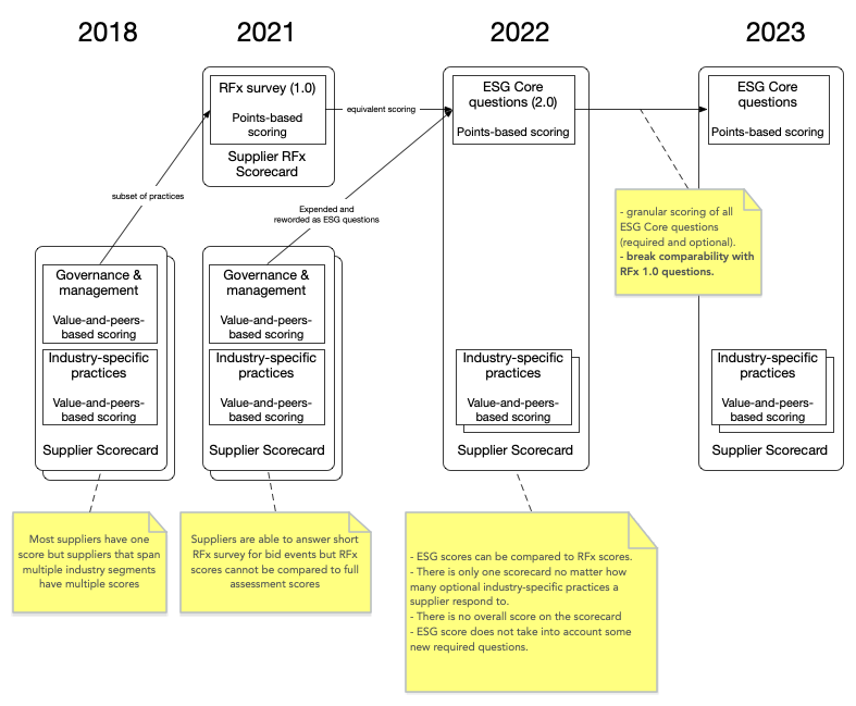
Below is a graphic on how scoring methodology and weights evolved over the years:
The previous 2022 score weight for each ESG questions is available in Supplier Sustainability Questions: Bidder Instructions 2022 (PDF).